十天瘦5斤的减肥方法(瘦十斤减肥法)
2025-10-24 16:07:06
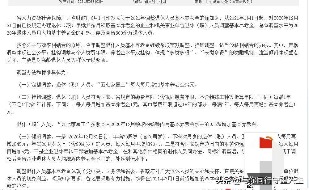
什么叫五七工?他们养老金怎么涨?
不知道大家注意到没有?在辽宁省的养老金上涨方案中,在定额调整中和挂钩调整中都出现了“五七家属工”又称为“五七工”。他们养老金的调整方式,和企退与事退人员一样的方式调整。比如像辽宁的“五七家属工”也是按定额调整54元;与养老金水平挂钩,“五七家属工”也按0.6%增加,他们的养老金和离退休人员一样上涨。

那么有网友问什么是五七家属工?
五七工又称为“家属工”是指20世纪六七十年代曾在石油、煤炭、化工、建筑、建材、交通、运输、冶金、有色、制药、纺织、机械、轻工、农、林、水、牧、电、军工等19个行业的国有企业中从事生产自救或企业辅助性岗位工作的,具有城镇常住户口,未参加过基本养老保障统筹的人员。五七工不同于一般意义上的临时工。

五七工就是当初在1966年5月7日,为响应毛主席的“五七”指示走出家门,参加生产劳动进入企业的不同岗位的城镇职工家属,因为她们并不属于国家用工计划内的工人的一种统称,是在当时计划经济企业用工不定时的一种特殊用工形式。与企业形成较长时间的劳动关系。并且经过严格的审批程序,被录用大部分人都是在80年以前,他们具有统一的口号:“行动军事化、劳动集体化、思想革命化”。后期经过改革开放,国家把精力放在经济建设上来,而这些工人在计划经济时期有劳动部门招工手续,是国家正式纳入用工计划统一管理的人,国家承认他们的连续工龄,却未参加城镇职工养老保险。

一方面是由于企业的效益不好,没有能力参加缴纳基本养老保险费。
另一方面是由于统筹层次较低,各级社保经办机构人从基金平衡角度出发,并没有积极引导他们加入到基本养老保障的范畴,按照国家的文件规定,他们是应保未参保的群体,各地经过各种各样的政策将他们纳入到养老保险的范畴。在辽宁省养老基金上调中就专门提到了“五七家属工”这样称呼。

不知道你明白了没有,这就是五七工的来历和名称。喜欢请在下方点赞、转发,关注与你同行,谢谢大家的支持!
2025-10-24 16:07:06
2025-10-24 16:04:51
2025-10-24 16:02:36
2025-10-24 16:00:20
2025-10-24 15:58:05
2025-10-24 15:55:50
2025-10-24 06:40:53
2025-10-24 06:38:37
2025-10-24 06:36:22
2025-10-24 06:34:07
2025-10-24 06:31:52
2025-10-24 06:29:37
2025-10-24 06:27:22
2025-10-24 06:25:07
2025-10-24 06:22:52
2025-10-24 06:20:37
2025-10-24 06:18:22
2025-10-24 06:16:07
2025-10-24 06:13:52
2025-10-24 06:11:37