韩国留学生论坛有哪些?韩国留学生论坛 上海
2025-10-25 15:14:20
护理患者识别制度(身份识别试题及答案)
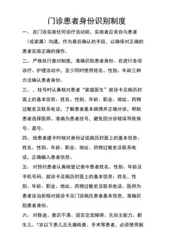
护理患者识别制度是保障医疗安全的重要措施之一,通过正确识别患者身份、病情、治疗方案等信息,减少医疗事故的发生。该制度包括严格的患者身份确认、有效的患者信息记录、正确的药物给予、适当的检查治疗等环节,保障患者管理和治疗质量,提高医务人员的专业水平和责任意识。

1、住院患者采用病历号、姓名核对,门诊患者采用门诊号、姓名核对。
核对时应让患者陈述患者姓名,儿童、意识不清、语言交流障碍、镇静期间患者自己无法向医务人员陈述,由患者陪同人员陈述患者姓名。
2、对就诊患者施行唯一标识管理(如医保卡,新型农村合作医疗卡编号、身份证号码、病历号)。
3、住院患者必须建立床头卡,注明患者的床号、姓名、性别、病历号、护理级别等,确认患者的身份。
《医疗机构管理条例》 第三十三条 医疗机构施行手术、特殊检查或者特殊治疗时,必须征得患者同意,并应当取得其家属或者关系人同意并签字;无法取得患者意见时,应当取得家属或者关系人同意并签字;无法取得患者意见又无家属或者关系人在场,或者遇到其他特殊情况时,经治医师应当提出医疗处置方案,在取得医疗机构负责人或者被授权负责人员的批准后实施。
根据《金融机构反洗钱规定》第九条,“(一)对要求建立业务关系或者办理规定金额以上的一次性金融业务的客户身份进行识别,要求客户出示真实有效的身份证件或者其他身份证明文件,进行核对并登记,客户身份信息发生变化时,应当及时予以更新;(二)按照规定了解客户的交易目的和交易性质,有效识别交易的受益人;(三)在办理业务中发现异常迹象或者对先前获得的客户身份资料的真实性、有效性、完整性有疑问的,应当重新识别客户身份;(四)保证与其有代理关系或者类似业务关系的境外金融机构进行有效的客户身份识别,并可从该境外金融机构获得所需的客户身份信息。
”
2025-10-25 15:14:20
2025-10-25 15:12:06
2025-10-25 15:09:50
2025-10-25 15:07:35
2025-10-25 15:05:20
2025-10-25 15:03:05
2025-10-25 15:00:50
2025-10-25 14:58:36
2025-10-25 14:56:21
2025-10-25 14:54:06
2025-10-25 14:51:51
2025-10-25 14:49:36
2025-10-25 14:47:21
2025-10-25 14:45:06
2025-10-25 09:52:53
2025-10-25 09:50:38
2025-10-25 09:48:23
2025-10-25 09:46:07
2025-10-25 09:43:52
2025-10-25 09:41:37