哈尔滨解锁“公主风” 索菲亚教堂变身冬夜童话王国
2025-12-22 12:50:25
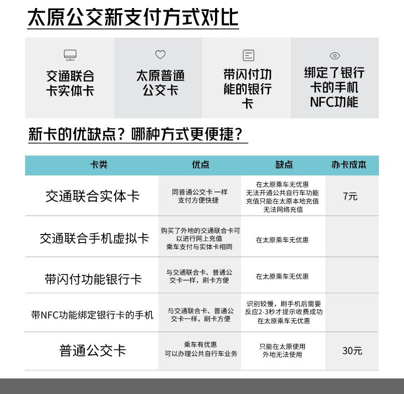
哪种公交卡最适合你?太原五种公交卡大比较
太原目前已发售互联互通公交卡,相较于以往的太原公交卡和其他支持的支付方式有哪些优点和缺点呢?快戳下图查看五种公交支付方式大比较↓↓

相对于太原市内常住居民来说,办理太原普通公交卡可以享受5折优惠。而非定居市民则可以选用新发售的交通联合卡实体卡,220个城市都有支持。个人可以根据实际需要选择办理。
2025-12-22 12:50:25
2025-12-22 12:48:11
2025-12-22 12:43:42
2025-12-22 10:40:03
2025-12-22 10:37:49
2025-12-22 10:35:34
2025-12-22 10:33:19
2025-12-22 10:31:05
2025-12-22 10:26:36
2025-12-22 10:24:21
2025-12-22 10:22:08
2025-12-22 10:19:53
2025-12-22 08:16:48
2025-12-22 08:12:19
2025-12-22 08:10:05
2025-12-22 08:07:50
2025-12-22 08:05:36